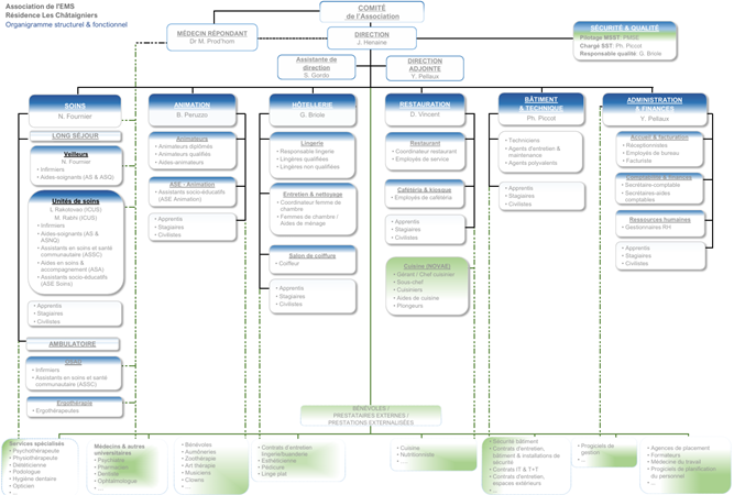
Organigramme

Home